New Recruitment & Replacement

Recruitment Services PT Abhinaya Rosa Perkasa

PT Abhinaya Rosa Perkasa adalah perusahaan yang bergerak di bidang jasa recruitment services dan penyedia tenaga kerja profesional. Kami hadir untuk membantu perusahaan menemukan kandidat terbaik yang sesuai dengan kebutuhan bisnis, mulai dari level staf hingga eksekutif.

Mengapa Memilih Kami?

Seleksi Kandidat Berkualitas

Proses rekrutmen dilakukan dengan metode seleksi ketat untuk memastikan kandidat memiliki kompetensi dan pengalaman yang relevan.

Efisiensi Waktu & Biaya

Recruitment terstruktur, membantu perusahaan menghemat waktu dalam proses rekrutmen, administrasi, dan pengelolaan tenaga kerja.

Jaringan Luas

Kami memiliki database kandidat yang luas dan terus diperbarui, sehingga memudahkan pencarian tenaga kerja sesuai kebutuhan industri.

Pendekatan Profesional

Proses dilakukan dengan standar profesionalisme tinggi,menjaga kerahasiaan dan integritas baik bagi perusahaan maupun kandidat.

Take recruitment to the next level with PT Abhinaya Rosa Perkasa.

Layanan Recruitment Kami

01
Executive Search & Head Hunting

Menemukan kandidat eksekutif dengan keahlian khusus sesuai kebutuhan perusahaan.

02
Mass Recruitment

Mendukung perusahaan dalam perekrutan tenaga kerja dalam jumlah besar dengan cepat dan tepat.

03
Contract Staffing

Penyediaan tenaga kerja kontrak untuk kebutuhan jangka pendek maupun proyek tertentu.

04
HR Consulting

Memberikan solusi manajemen SDM agar perusahaan lebih efektif dalam mengelola karyawan.

Hubungi kami sekarang untuk konsultasi dan penawaran terbaik.

PT Abhinaya Rosa Perkasa siap menjadi mitra strategis dalam proses rekrutmen
Informasi Lowongan Pekerjaan

PT. Abhinaya Rosa Perkasa Screening Criteria.

Screening dilakukan untuk memastikan bahwa setiap proses rekrutmen, kerja sama bisnis, maupun pelaksanaan proyek berjalan sesuai dengan standar kualitas, integritas, dan keberlanjutan perusahaan. Screening ini bukan sekadar formalitas, melainkan sebuah sistem evaluasi menyeluruh yang dirancang untuk :

Menjaga reputasi perusahaan dengan hanya bekerja sama dengan pihak yang memiliki legalitas jelas, rekam jejak positif, dan komitmen terhadap etika bisnis.

Meningkatkan kualitas sumber daya manusia melalui seleksi ketat terhadap calon karyawan yang memiliki kompetensi, pengalaman, serta integritas tinggi.

Memastikan keberlanjutan bisnis dengan memilih mitra dan proyek yang mendukung visi jangka panjang perusahaan, termasuk aspek ramah lingkungan dan tanggung jawab sosial.

Mengurangi risiko operasional dengan melakukan verifikasi dokumen, audit lapangan, serta evaluasi menyeluruh terhadap calon mitra maupun kandidat.

Mendukung pertumbuhan berkelanjutan dengan memastikan bahwa setiap keputusan bisnis selaras dengan nilai-nilai perusahaan: profesionalisme, transparansi, dan keberlanjutan.

Online Screening

01

Domicile

Based on coverage area.

02

Education.

Minimum high school education.
D3 education is placed for certain positions.

03

Experience.

Minimum 6 months - 1 year of experience.
Experience in the field.

04

Age.

Minimum age 21 years.

05

Capability.

Role play Microsoft office | Microsoft Excel.
Psychological test.

06

Manpower Review

Performance Review.
On the job training.
Feed back review from client.
Coaching.

Provide workforce planning solutions to grow your business -
Drive business growth with our customized manpower solutions -
Recruitment service

01

Recruitment Services PT. Abhinaya Rosa Perkasa hadir untuk membantu perusahaan dan organisasi menemukan serta menempatkan talenta terbaik sesuai kebutuhan bisnis

  • Specialized Talent Acquisition
  • RPO services
  • Staffing services
  • Virtual assistant
  • Mass Recruitment
Headhunter

02

Head Hunter PT. Abhinaya Rosa Perkasa hadir sebagai solusi strategis bagi perusahaan yang membutuhkan talenta terbaik untuk posisi manajerial, eksekutif, maupun spesialis dengan kompetensi tinggi.

  • Corporate headhunters
  • Legal headhunter
  • Education headhunter
  • Chef Headhunter
  • Accounting headhunter
Executive

03

Executive Services PT Abhinaya Rosa Perkasa dirancang untuk membantu perusahaan menemukan, menyeleksi, dan menempatkan pemimpin berkualitas tinggi yang mampu membawa organisasi menuju pertumbuhan berkelanjutan

  • Construct search firms
  • Marketing recruiters
  • Boutique executive
  • Executive finance
  • Travel recruitment
IT outsourcing

04

IT Outsourcing PT. Abhinaya Rosa Perkasa bertujuan membantu perusahaan mengelola kebutuhan teknologi informasi secara efisien, aman, dan berkelanjutan. Dengan menyerahkan sebagian atau seluruh fungsi IT kepada tim profesional

  • Open source cms
  • eCommerce
  • PHP Development
  • Open source
  • Microsoft service
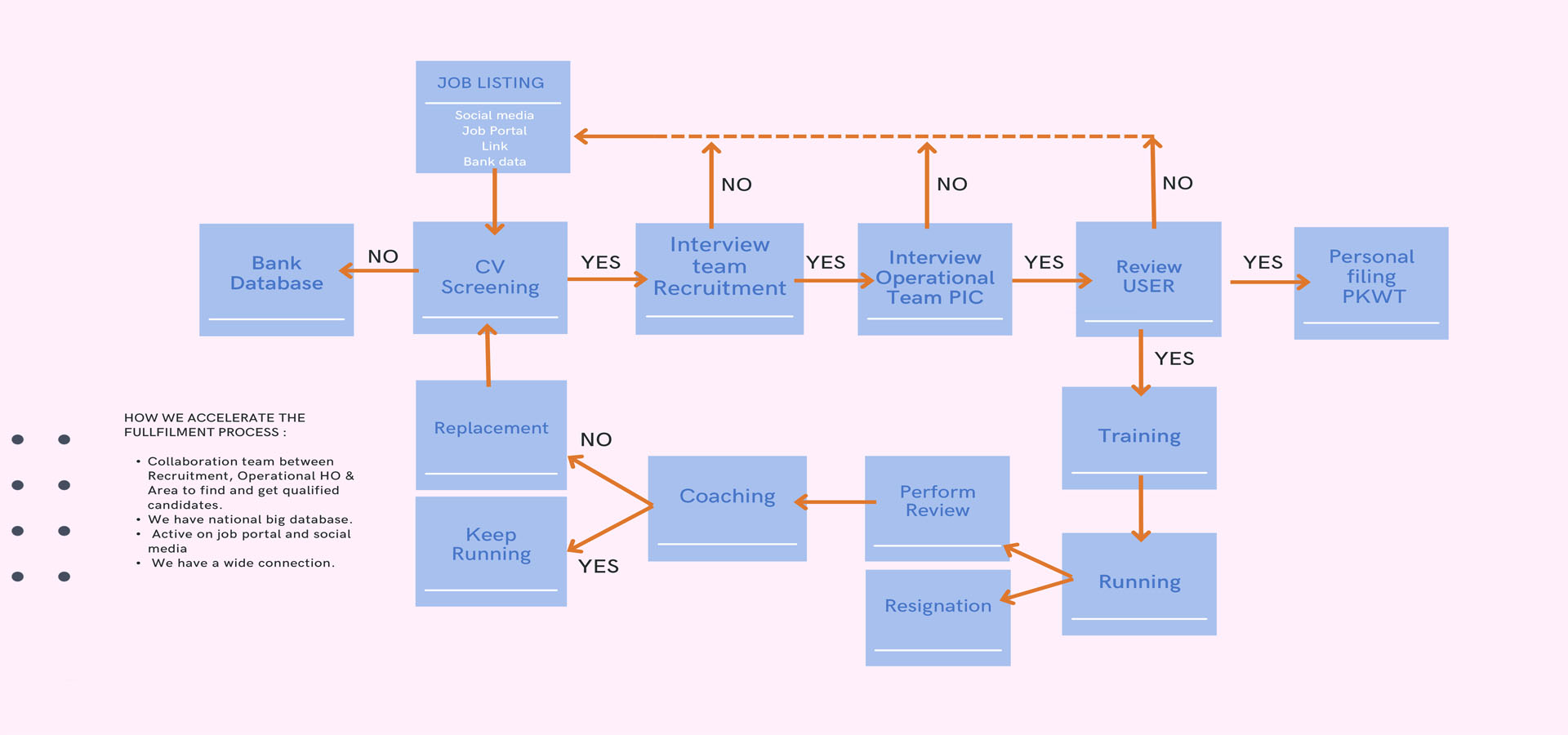
Fullfillment flowchart

Memastikan kebutuhan tenaga kerja terpenuhi dengan baik.

Membantu perusahaan menggunakan tenaga kerja secara efektif, menjaga keseimbangan jumlah talenta, serta meningkatkan pengembangan dan retensi karyawan.

Kolaborasi untuk menciptakan kesuksesan gemilang
info@abhinayarosaperkasa.co.id
Dipercaya oleh 1300+ Perusahaan - PT Abhinaya Rosa Perkasa
Scroll